IBG Projects In Progress
All IBG researchers are required to submit an abstract prior to conducting analyses. While you are preparing your abstract, you should first review the current list of ongoing proposals (and discuss your project with your advisor), to make sure your study is not overlapping with other ongoing projects.
See list of current proposals:
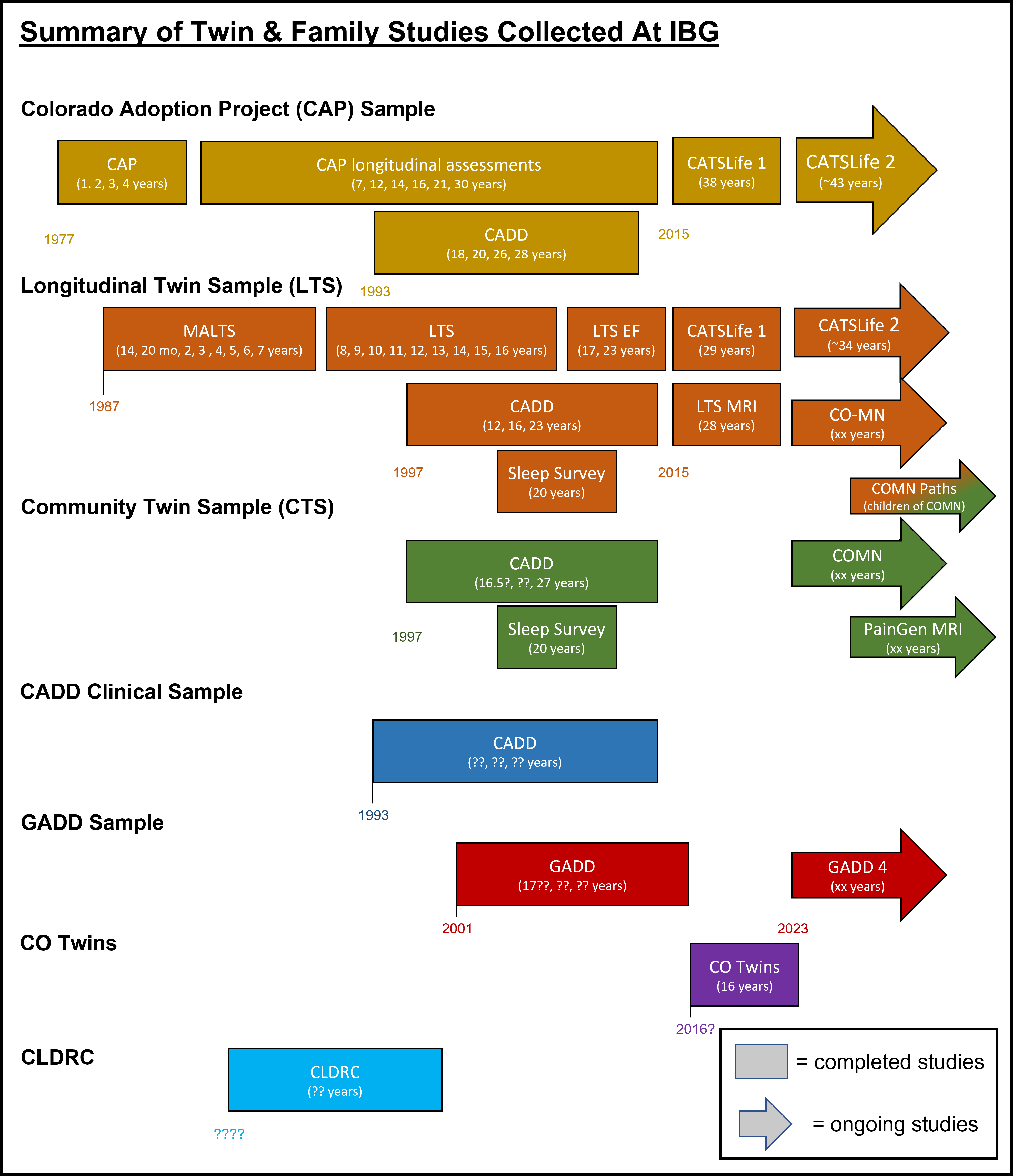
For more information on the samples and overarching projects, see the following graphic (also on the IBG Data Access Page)
Abstract Submission
If you are starting a new project:
1) Please review the the projects in progress above and discuss with your co-investigators/advisor to make sure your project is distinct from other ongoing projects at IBG
2) Draft your abstract based on this template Template.docx
3) Submit your abstract HERE.
If you are revising an existing abstract:
Please click on the following link to update your abstract. Update Abstract
Please update your abstract at least once per year!
